军采电商平台相关

您现在的位置是: > 行业相关动态 > 军采电商平台相关 >

自行采购平台商品上架审核规则及常见问题

来源:  未知   作者:  管理员   时间:  2025-10-30 14:33

image.png

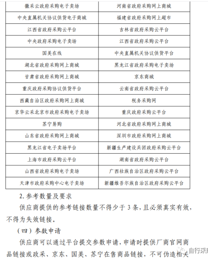
平台审核规则更新:

1.链接数变更:由原来的 1条变更为 3 条;链接范围不变,苏宁/国美/京东自营链接或政采链接,且链接必须全国有货;

2.可以是同一网站的三条链接,但不能同一链接复制三遍;

3.未审核完成的数据,平台将驳回处理,驳回后请按最新要求修改;

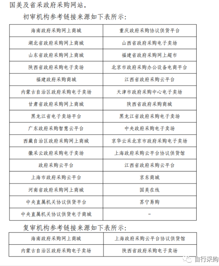
审核细则与变动可查看以下文件截图:

军队自行采购平台

商品上架审核规则及常见问题

image.pngimage.pngimage.pngimage.pngimage.pngimage.pngimage.pngimage.pngimage.pngimage.pngimage.pngimage.pngimage.pngimage.pngimage.pngimage.pngimage.pngimage.pngimage.pngimage.pngimage.pngimage.pngimage.pngimage.pngimage.pngimage.pngimage.pngimage.pngimage.png