篮球及鞋服包配件 球台及球发球机 足球及鞋服包配件 乒乓拍底板套胶 排球及鞋服包配件 羽毛球拍网球拍 专业乒乓鞋服配件 羽网球发拉线机 专业羽网鞋服配件 羽网线手胶配件
哑铃壶铃杠铃举重 健身房健身器材 私教体能训练器材 按摩器材台球桌 棋牌室活动室配套 儿童游乐设施类 室内外座椅垃圾桶 室外健身路径类 篮球架及排羽网柱 心理咨询室设备 康复训练特教器材 趣味运动会器材 室内康体设施器材 室内外健身配套
专业田径体操器材 综合类校园器材 软式幼小学校器材 秒表计时计分器 学生军人体质测试 三大球训练装备 学校学生校服定制 少先队乐器鞋服
棋类跳绳护身用品 奖杯奖牌奖品类 轮滑滑板儿童用品 口哨毽子呼啦圈 瑜伽垫及服装配件 腹肌轮二节棍秤 打气筒门球杆飞镖 拉臂腕扭握力器 沙绑腿沙衣健身球 拔河绳球类绳网 健身小套装礼品盒 室内外健身小件
泳衣裤包帽镜配件 游泳馆设施配套 拳击散打自由搏击 武术套路及表演 刀剑棍太极空手道 柔道摔跤跆拳道 健美舞蹈体操鞋服 田径类比赛鞋服
国内运动品牌鞋服 带国旗运动装备 国际运动品牌鞋服 运动包帽杯袜巾 国内户外品牌鞋服 户外包帽杯袜巾 国际户外品牌鞋服 鞋服帽包类定制
人造草坪拼装地板 LED屏计分系统 场地围网灯光笼足 运动木地板音响 环氧地坪地面材料 球场膜结构顶棚 看台座椅场馆配套 相关配套设施类 各类塑胶球场场地 室内外运动场地
冰球冰壶滑冰滑雪 棒球垒球曲棍球 体育舞蹈健身气功 射击弓箭击剑类 陆地轮滑旱地冰壶 定项越野桥牌类 常规少数民族体育 其他专业竞技类
您现在的位置是: > 现货产品展示 > 三、校园体育器材服装 > 秒表计时计分器 >













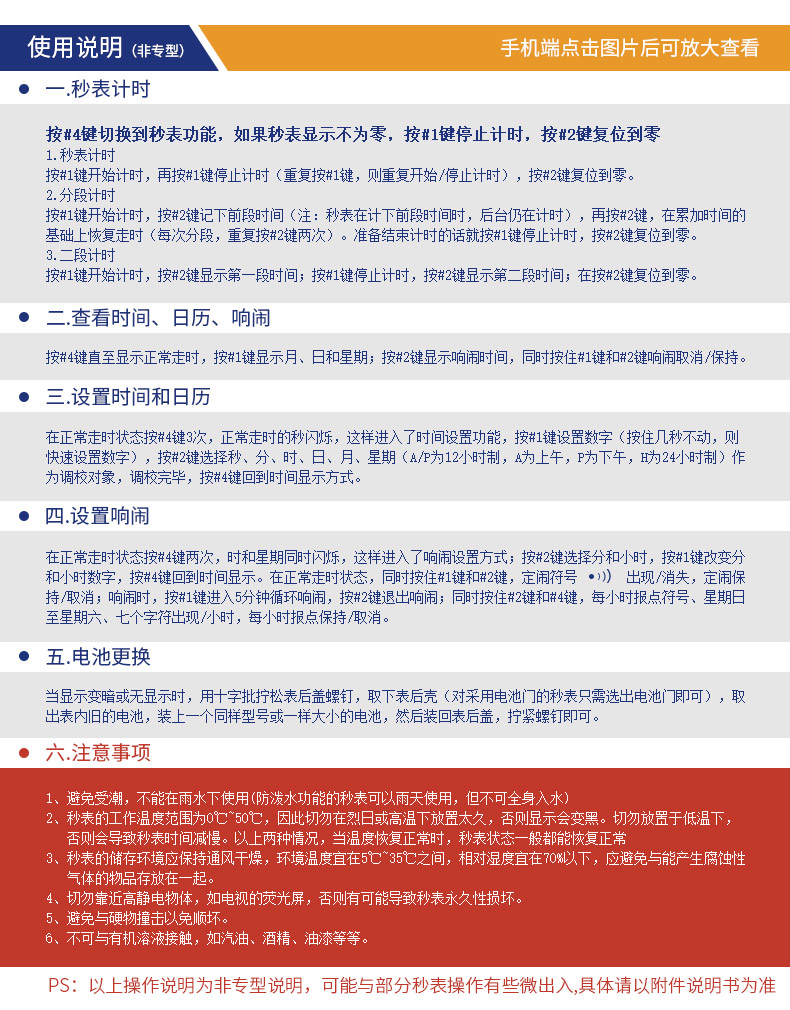
100道记忆、三排大显示、1/100秒最快、最慢及平均
分段时间记忆清零后仍可重新读取记忆正常走时、
定闹及日历两组倒计时器(9小时59分59秒)节拍器
防水、防震、防滑结构 CR2032鲤电池
Size:86x66x24mm